
| chercheursduvrai.fr |
Aide
Recherche
Membres
Calendrier
|
| Bienvenue invité ( Connexion (Log In) | Inscription (Register) ) | Recevoir à nouveau l'email de validation |

To view this board in english, you must be registered.| Pages: (38) « Première ... 17 18 [19] 20 21 ... Dernière » ( Aller vers premier message non lu ) | ![]() ![]() ![]() |
|
Ecrit le: Mercredi 13 Novembre 2013 à 19h02
|
|
![]() Passionné(e) ![]() ![]() ![]() ![]() ![]() Groupe: Membres Messages: 43 Membre n°: 10204 Inscrit le: 06/11/2012 |
Je suis en dèche totale de MOSFETs... Plus qu'à attendre de recevoir de nouveaux tout neufs (j'ai pris dix IRF840A).
Après ça on verra ce que donne du pulsé à 15kHz lui-même pulsé dans les 100Hz, j'utilisais déjà cette méthode pour contrôler un flyback de lifter et c'était plutôt efficace. |
|
Ecrit le: Mercredi 13 Novembre 2013 à 23h08
|
|
|
Expert(e) ![]() ![]() ![]() ![]() ![]() ![]() Groupe: Membres Messages: 388 Membre n°: 10198 Inscrit le: 28/10/2012 |
Salut à tous
et merci pour les commentaires Et donc restons calmes et circonspects, mais néanmoins totalement "estoupouflés " par le fait que cette LENR / CFR puisse être si facilement réplicable et extraordinaire . Ce qui me fascine c'est que jusqu'à maintenant, les expérimentateurs ont toujours cherché à obtenir des résultats en faisant cette superbe boule de plasma blanche que l'on voit partout sur le net , et affublée du nom de "cold fusion " simplement parce que ça brille très fort et que ça fait un bruit impressionnant. Je rappelle ici que Daniel Gendron avait obtenu des COP surunitaires pendant l'électrolyse sans plasma Et avec quelques heures de recul, je me rends compte que ce COP 5.45 est obtenu aussi avec très peu d’étincelles au plasma. Donc certes on capte de l’énergie dans cette expérience, mais l'état de plasma continu sur la cathode , comme je le pensais , ne semble pas forcément une nécessité absolue. Juste pour la réflexion du jour Bonne nuit Laurent |
|
Ecrit le: Mercredi 13 Novembre 2013 à 23h37
|
|
|
Expert(e) ![]() ![]() ![]() ![]() ![]() ![]() Groupe: Membres Messages: 388 Membre n°: 10198 Inscrit le: 28/10/2012 |
Salut dridri
yes, les "lifter" ils se maintiennent dans les airs grâce à de la THT (très haute tension(10zaines de Kvolts ), et les cathodes de LENR elles plongent dans l’électrolyte à très basse tension (220 volts ) Donc on est pas du tout dans le même monde Donc si tu fais le calcul, si tu dois commander : 10 mosfet IRF 840 dont tu ne sais pas ce que tu pourras en tirer dans l'exp de LENR, contre 3 mosfet IRFP 460 dont tu sais que ça marche (vu mes résultats ) c'est toi qui choisis...!! yep dridri si tu veux vraiment obtenir un résultat encourageant pour toi et pour les participants à ce forum , et en plus ,vu que tu sembles prêt à investir de ton pognon, essaye au moins de te rapprocher de l'exp que je suis entrain de faire, pour confirmer ou infirmer mes résultats. Bonne chance Laurent |
|
Ecrit le: Jeudi 14 Novembre 2013 à 08h37
|
|||||
|
Expert(e) ![]() ![]() ![]() ![]() ![]() ![]() Groupe: Membres Messages: 502 Membre n°: 10213 Inscrit le: 25/11/2012 |
Faut voir au niveau des caractéristiques des MOSFET. Ils sont assez similaires: 500V et 8A pour le 840 en continu 500V et 20A pour le 460 en continu Le 460 a l'air plus costaud. Dridri faudra que tu mettes plusieurs 840 en parallele alors.
Ca part d'une bonne idée, la fréquence du 15KHz peuvent aider à la formation d'un plasma. Je suis un peu sceptique. Faudrait tester avec le 15kHz et sans pour voir si c'est vraiment pertinent. |
||||
|
Ecrit le: Jeudi 14 Novembre 2013 à 10h54
|
|||
![]() Expert(e) ![]() ![]() ![]() ![]() ![]() ![]() Groupe: Membres Messages: 3939 Membre n°: 10047 Inscrit le: 07/11/2011 |
Bonjour à tous les futurs expériences, J'aimerai que la phrase de woopy puisse être gravée au fer rouge dans vos ateliers, à défaut qu'elle le soit dans votre inconscient et conscient, en effet dans le monde de la recherche il est une chose d'une importance capitale, bien plus que découvrir des artefacts je dirais même, c'est la REPRODUCTIBILITE de l'artefact. Ce point qui semble annodin (pas pas à NAUDIN Je vous en prie, ne tombez pas dans le piège de vouloir tester des idées qui vous saute à la tête en lisant les lignes de Laurent (Woopy), ça serait vraiment très contreproductif ! et avec un taux d’échec frolant statistiquement le 95% (c'est ds statistiques à vue de nez de Dragon). En développement, les programmeurs créés d'abord ce que l'on appelle une branche principale, et ensuite, suivant les besoins, crééent des ramifications, qui peuvent parfois conduire au final à des branches totalement différentes de la branche principale. Il faut ABSOLUMENT que vous gardiez cette philosophie en tête en travaillant sur les expériences de chercheursduvrai: 1/ je reproduit A L'IDENTIQUE l'experience d'un membre de l'équipe 2/ Je valide l'obtention d'un résultat identique et travaille avec les membres de l'équipe pour affiner la procédure opératoire de réplication 3/ Je COMMUNIQUE sur le forum mes succès et mes échecs, les échecs étant plus "formatteurs" que les succès 4/ Ayant reproduit la branche principale, je peux alors commencer à dévier de l'experience selon mon bon vouloir et suivant mes envies / idées. Dans ce cadre là, j'encourage fortement les experienceurs de reproduire à l'identique l'experience de WOOPY, et ce, avec son aide. Ce dernier se fera un plaisir de répondre à vos questions. Merci à tous de bien vouloir prendre en compte ce message d'une extrême importance, il s'agit d'une règle d'art qui a fait ses preuves, et je vais moi même y passer. Bonne chasse à tous ! -------------------- « No matter where you are, Look for the brightest star, Believe it is true, My soul is smiling at you", FastWalkers
|
||
|
Ecrit le: Jeudi 14 Novembre 2013 à 11h13
|
|
![]() Expert(e) ![]() ![]() ![]() ![]() ![]() ![]() Groupe: Membres Messages: 3939 Membre n°: 10047 Inscrit le: 07/11/2011 |
Bon allez j'ose,
c'est une grande première mais l'idée est peut-être à creuser, et pour les découvertes, et pour les 3 premières réplications (d'ailleur j'ai fait une phaute lol j'ai marqué LENS au lien de LENR ^^ ) : -------------------- « No matter where you are, Look for the brightest star, Believe it is true, My soul is smiling at you", FastWalkers
|
|
Ecrit le: Jeudi 14 Novembre 2013 à 11h56
|
|
|
Très intéressé(e) ![]() ![]() ![]() ![]() Groupe: Membres Messages: 35 Membre n°: 10178 Inscrit le: 07/10/2012 |
Salut a tous cher conspirovniscientifiques
Je commence par félicité Woopy pour sa patience à toute épreuve et sont excellent travail quelque soit le résultat final . J'observe se fil silencieusement depuis plusieurs mois n'étant pas un expert j'évite de le polluer. Mon intervention ici est en réponse au post de BlueDragon et Woopy la méthode scientifique ce la REPRODUCTIBILITE la plus rigoureuse mais aussi le calme et circonspection. Ce pourquoi vue le potentiel de se fil je propose un protocole de travail comme on le fait dans mon monde de programmeurs. Un document en plusieurs versions alpha bêta 1.0 etc.. avec annotation des modifications des suggestions . Ca permet de garde la procédure clean évite le bruit (noise) donc les erreurs.et aussi motivés les nouveaux venus à reproduire plus facilement sans avoir à tout relire . Plusieurs des procédures de Woopy dans cette expérience sont automatisable sur arduino (procédure ,mesure ,graph etc... toute les données acquise par chacun peuvent ensuite alimentez une base de données commune ) je pense que ce la vois à suivre pour éviter au maximum l'intervention ou plutôt l'erreur humaine et données de la crédibilité aux résultat. Je propose une page sur github ce l'outil idéal et un kit pour dummy (idiot) . Encore une fois bravo Escuse mon french . |
|
Ecrit le: Jeudi 14 Novembre 2013 à 14h51
|
|
|
Expert(e) ![]() ![]() ![]() ![]() ![]() ![]() Groupe: Membres Messages: 388 Membre n°: 10198 Inscrit le: 28/10/2012 |
Salut BlueDragon
Wouaww!! un Dragon d'or, super idée merci, mais je ne suis pas l'inventeur du truc , c'est un rassemblement de beaucoup d'idées et de temps passé à expérimenter , qui amène au résultat. Et donc ton poste tombe à pic, car effectivement il faut que d'autres repliquent le résultat, pour avoir une base commune de référence, et ensuite pouvoir chacun de son côté amener sa petite pierre à l'édifice qui se dessine. Je ne sais pas si il faudrait faire un fil dédié uniquement aux replicateurs techniques, en laissant celui-ci actif, pour les discussions théoriques. Bon bin pour commencer je poste une photo du shema de principe avec les composants qui, si il est répliqué comme tel , donne un résultat "estoupoufflant" ![]() Si quelqu’un veut le refaire un peu mieux ou plus technique bien venu Voila Laurent |
|
Ecrit le: Jeudi 14 Novembre 2013 à 15h44
|
|
![]() Expert(e) ![]() ![]() ![]() ![]() ![]() ![]() Groupe: Membres Messages: 3939 Membre n°: 10047 Inscrit le: 07/11/2011 |
Hello Woopy,
Modeste hein Oui pour les réplicateurs, il faudra qu'ils s'ouvrent un post dédié dans la section Recherches experimentales avec le titre "Replication du LENR/CFR de woopy par XXXX" où XXXX est le pseudo du membre. Celà plus simple pour tout le monde à suivre les choses et à éviter que les réplications que tout un chacun se diluent dans un seul post. Super document woopy ! @Kovu, oui le principe est de disposer d'un cahier de réplication, mais pour avoir tenté de le mettre en place, je me suis heurté au problème que les gens ne sont pas trop aux faits de ce type de méthodologie, et ça les freine un peu de devoir passer du temps à la rédaction Un temps j'avais pensé à une plateforme web de rassemblement de documents. Mais avec le récul et à la vue de ce que font les membres, j'ai arrêté de travailler sur le sujet car il faisait doublon avec le forum et n'en était pas plus lisible. Il faudrait donc juste que les personnes fassent un peu de doc qu'ils rattacheraient sur le forum, en tant que lien URL. J'ai par exemple appliqué cette formule avec l'Aether-Metre où les personnes peuvent puiser mes documents situés sur mon google-drive. Exemple : https://drive.google.com/folderview?id=0B3V...X1k&usp=sharing ou https://drive.google.com/file/d/0B3VZSpIAFo...dit?usp=sharing Si tu as un doc de méthodologie à appliquer, tu peux très bien le poster et les gens y puiseront les idées qu'ils trouveront "en accord avec leur méthode de travail". Oui je sais c'est pas industriel mais il faut apprendre à commencer petit Qu'en penses-tu ? -------------------- « No matter where you are, Look for the brightest star, Believe it is true, My soul is smiling at you", FastWalkers
|
|
Ecrit le: Jeudi 14 Novembre 2013 à 16h50
|
|
|
Très intéressé(e) ![]() ![]() ![]() ![]() Groupe: Membres Messages: 35 Membre n°: 10178 Inscrit le: 07/10/2012 |
Parfait BlueDragon un simple PDF numérotée ou une page spéciale fermé avec mis à jour des changements peut faire l'affaire pour faciliter la réplication et aussi les contributions . Ca permet de séparer la procédure acceptée du jour , de la conversation générale ou tout le monde jette des idées qui peuvent ou pas être valide et porté à la confusion.
Par exemple question toute bête peut être mais honnête . Quelle est l'utilité du variac ? Préchauffage ? Démarrage du plasma ? Ya t'il une alternative pour ceux qu'en on pas? Je suis sur que beaucoup de personnes certe motivés avec d'autre talent potentiellement utile ici se contente d'attendre sans contribuer parce qu'ils n'ose pas posé des questions qui pourrait passé pour être idiote pour un électricien même amateur. Avec risque d'être tout simplement ignorer et sa peut être déconcertant vue le thème ,la culture et la qualité du forum. |
|
Ecrit le: Jeudi 14 Novembre 2013 à 17h35
|
|||
![]() Passionné(e) ![]() ![]() ![]() ![]() ![]() Groupe: Membres Messages: 43 Membre n°: 10204 Inscrit le: 06/11/2012 |
En l’occurrence avec les résultats de woopy on devrait pouvoir se passer du variac, soit en redressant directement la tension à la prise ou avec un multiplicateur de tension pour passer de 12 à 200V. |
||
|
Ecrit le: Jeudi 14 Novembre 2013 à 17h56
|
|
|
Très intéressé(e) ![]() ![]() ![]() ![]() Groupe: Membres Messages: 35 Membre n°: 10178 Inscrit le: 07/10/2012 |
Suggestions pour replication sans rien change du principe : 1) Je propose un condensateur (style labo) pour le refroidir la vapeur et mesuré (si bien fait , pas ou peut de perte . petit budget et alternative à la balance) . 2 ) s'il ya une alternative au variac je propose un pcb kit avr avec arduino, thermomètre, mofset , pour générer le signal de Woopy, mesuré la température switcher, log etc... L'idée derrière le condensateur est de crée une boucle pour réalimenter l'electrolyte mais Aussi vérifier si il ya une différence de rendement notable (perte ou gain pendant évaporation) selon le niveau avec plus de précisions. Je travail sur un document en ce moment pour illustré mes suggestions et propose la fabrication d'un kit pas chère à répliquer .je tiens compte des contraintes budgétaires qui pourrait éventuellement freiner certains à répliquer . Mais aussi du besoin scientifique d'impliquer d'autre personne toute en évitant les situations (anodines) Edit : merci dridri ca rend les choses plus simple et plus compact à tu un schéma à suggérer? . |
|
Ecrit le: Jeudi 14 Novembre 2013 à 18h15
|
|
|
Expert(e) ![]() ![]() ![]() ![]() ![]() ![]() Groupe: Membres Messages: 388 Membre n°: 10198 Inscrit le: 28/10/2012 |
Salut Kovu
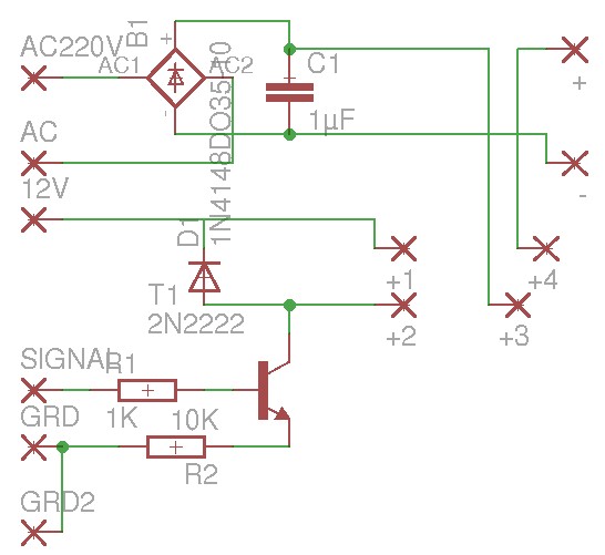
merci de tes interventions Pour le variac excellente remarque, qui me fait reflechir et donc Si tu veux faire de la LENR (electrolytique au plasma ) en utilisant le sinus du 220 à 50 Hrz, le variac est presque indispensable pour obtenir une jolie phase plama que j'appelle RFDF (fer rouge du forgeron ) et maitriser cette phase pour ne pas bouffer la cathode. Maintenant si tu utilses un hacheur à mosfet, comme sur mon schéma, le variac ne sert plus qu'à la montée en température électrolytique, par habitude. Cest soft et ça me permet de bien chequer l’évolution de l’électrolyse. Mais en effet c'a nest plus vraiment indispensable Maintenant que je sais que ça fonctionne, je pourrai tenter de faire monter la température avec le hacheur et un tout petit duty cycle en injectant directement le 220 sans variac ni commutateur, comme dans le shema NON TESTE ci.dessous. ![]() et donc la manip serait 1 régler le duty vers le minimum 2 brancher la prise dans le 220 3 allumer l'alim 12 volts 4 allumer le 220 sur le pont redresseur 5 regler finette le duty en faisant monter la température à ébullition Y a t'il un couillu dans la salle pour essayer Yes tu vois kovu grâce à ton poste , tout peut se simplifier, car moi je suis tellement le nez dans le guidon, que je ne vois pas toujours des solutions simples. et vu que j'ai le variac , je ne cherche pas plus loin. Ah ces humains tous des feniaces, moi le premier. Donc vive la collaboration et maintenant on a vraiment un circuit super simple et pas cher. Et pas de perte pour un bouclage à venir. Qui se lance en premier ? Laurent |
|
Ecrit le: Jeudi 14 Novembre 2013 à 18h18
|
|||||||||
|
Expert(e) ![]() ![]() ![]() ![]() ![]() ![]() Groupe: Membres Messages: 502 Membre n°: 10213 Inscrit le: 25/11/2012 |
Hello les nouveaux venus. Alors vous voulez vous y mettre aussi Soyez les bienvenus. J'ai commencé cet aprèm de mon coté avec une version incluant un arduino commandant un relai: ![]() Les trous notés 1,2,3 et 4 sont la place du relais, il n'y avait pas de modele eagle convenant a mon relai de récup. Le mien est un 27A commandé en 12V. ![]() Notez que cette carte pourrait très bien être connectée a une carte son d'ordi. On pourrait bosser sur la conception d'un shield arduino pour aider les noobs Un PDF sera a rédiger et mettre sous licence creative commons, mais plus tard. Pour l'instant ce sera de la validation.
SVP n'utilisez pas google doc ou tout autre programme google. Les conditions d'utilisation de google stipule que tout ce qui est fait grace a leur applis, ou distribuer via leur service est de leur propriété intellectuelle. Si vous lisiez les conditions d'utilisation avant de foncer tete baissé vous faire ficher a la NSA vous le sauriez... Preuve à l'appui: http://www.google.fr/intl/fr/policies/terms/regional.html
Ouf c'est rassurant!
Hé mais c'est exactement l'inverse de la petite phrase précédente. Roooo les vilains! |
||||||||
|
Ecrit le: Jeudi 14 Novembre 2013 à 20h02
|
|
|
Expert(e) ![]() ![]() ![]() ![]() ![]() ![]() Groupe: Membres Messages: 323 Membre n°: 10284 Inscrit le: 02/02/2013 |
Dis moi Woopy , il est passé ou ton LM393 ? Tu t' en sert comme driver pour le Mosfet ? Ou bien il ne sert a rien ?
SG |
|
Ecrit le: Jeudi 14 Novembre 2013 à 21h38
|
|||
|
Expert(e) ![]() ![]() ![]() ![]() ![]() ![]() Groupe: Membres Messages: 388 Membre n°: 10198 Inscrit le: 28/10/2012 |
Salut Sacregraal Yep oublié de montrer le timer, en fait ce que je nomme 555 dans mon schema c'est le shema suivant , trouvé sur le net ![]() Donc il s'agit d'un timer 555 associé à un LM393, comme ça tu peux varier la fréquence sans modifier la valeur du duty cycle et inversement. Très sympa et efficace La valeur du condo pour la plage de fréquence c'est 0.47 uF (jusqu'à 270 Hz) Bien sur qu'on pourrait remplacer tout ça par de l'Arduino. Mais bon ça marche et c'est simple pour commencer. Et si on le claque, l'infarctus est moins méchant, du moins je crois Salut Achenar Yep merci pour le circuit, j'ai un petit doute pour le relai, car justement avec le circuit ci-dessus, je ne pouvais pas monter au-dessus de 25 à 30 Hz sans avoir des grosse hésitations sur le relai (instabilité ) et j'ai essayé avec 1 relai de 250 volts commandé par du 12 volts et aussi avec un relai de bagnole 14 A. Salut dridri Un multiplicateur de voltage de 12 vers 350 volts serait le bien venu pour un bouclage futur (boost converter peut être)? Voila , ça bouge sur le fil bravo à tous Laurent |
||
|
Ecrit le: Jeudi 14 Novembre 2013 à 23h12
|
|
|
Expert(e) ![]() ![]() ![]() ![]() ![]() ![]() Groupe: Membres Messages: 323 Membre n°: 10284 Inscrit le: 02/02/2013 |
Merci woopy ,
Effectivement le 555 sort du triangulaire , et on compare a un certain seuil bien vu ... J avais un tl494 et ca marche bien aussi le schemas est dans le datasheet ... voir mes posts précedents ... SG |
|
Ecrit le: Vendredi 15 Novembre 2013 à 12h22
|
|
|
Expert(e) ![]() ![]() ![]() ![]() ![]() ![]() Groupe: Membres Messages: 388 Membre n°: 10198 Inscrit le: 28/10/2012 |
Salut à tous
Bon bin essayé pas pu comme on dit. Donc j'ai essayé de passer par le 220 en direct sur le pont et le 555 avec duty au minimum, dans le but de chauffer le potage. Par prudence j'ai utilisé le variac pour monter lentement à 220 et voir si des bizarreries se passent. Donc aucun problème pour monter à 220, par contre à duty mini (estimé à 2% à l'oscillo) il n'y a pas d’électrolyse dans le réacteur et quasi pas de volts RMS, donc je me suis dit "bingo" ça marche. Et ensuite j'ai ouvert le duty, et quelques premières bulles sont apparues sur la cathode et le voltage RMS monte. Alors je me dis que c'est OK on continue, et je pousse le duty vers 12 % le voltage monte le bruit typique de ronronnement et les vibrations de l’électrolyse à froid se fait entendre, je me dis que c'est tout bien et tout d'un coup sans crier gare monstre FRDF virant au plasma blanc. Et hop " un IRFP 460 , un ". pouf, claquée Miss Mosfette. RONODIDJOUOUOU !!! Donc je remets un mosfet neuf et je recommence avec un peu plus de circonspection en en mesurant la température du mosfet en ouvrant très lentement, mais ce que je constate c'est qu'à l'oscillo la bobine sensor montre des pics de voltage très court et assez fort, même à duty 2 %. Pour info je n'ai jamais ces pics en electrolyse standard au variac. Ensuite la température du mosfet monte très vite dès que j'ouvre le duty. Donc j’arrête là car c'est le weekend et je n'ai plus d'autre Mosfet de cette puissance. Donc le chauffage à froid par le 555 n'est pas concluant pour le moment, donc EVITER DE COPIER LE SHEMA SIMPLIFIE SANS VARIAC ci- dessus. Et si vous voulez essayer quand même , je vous recommande de chauffer la sauce à ébullition avec un plongeur avant de passer au 555. Bonne journée Laurent |
|
Ecrit le: Vendredi 15 Novembre 2013 à 13h00
|
|
|
Expert(e) ![]() ![]() ![]() ![]() ![]() ![]() Groupe: Membres Messages: 323 Membre n°: 10284 Inscrit le: 02/02/2013 |
Interressant ca , car moi sans variac , effectivement je les ai tous cramés mes mosfets ...
Je pense que le variac joue aussi un role de lissage de courant , car c est une bobine non ? Donc peut etre que ca marche sans variac , mais il faut lisser le courant avec une bonne bobine avant le mosfet , ce qui eviterais des pics de courants intenses destructeurs pour les mosfets ... A moins que le probleme soit tout simplement , l impossibilité de demarrer la reaction via un mosfet car les courants de demarrage sont tres forts et ca se calme , arrivé a la temperature donnée . Donc effectivement seul le boiler peu remedier a cela ...Et encore , j ai toujours commencer mes réactions avec l eau a bonne temperature , mais pas moyen ... Bon d accord j avais du Mosfet beaucoup moins costaud ... SG |
|
Ecrit le: Vendredi 15 Novembre 2013 à 14h59
|
|
|
Expert(e) ![]() ![]() ![]() ![]() ![]() ![]() Groupe: Membres Messages: 388 Membre n°: 10198 Inscrit le: 28/10/2012 |
Salut Sacregraal
Donc mon mosfet à claqué quand le variac était à 220 volts, mais variac il y avait, donc je ne pense pas que l'effet bobine joue un rôle. Mais c'est mon avis qui n'engage que moi. Par contre j'ai refait une lecture de mon carnet du lait, où je note toutes mes expériences, et je constate toujours la même chose. Quand je fais chauffer par électrolyse sans plasma, ça commence toujours avec beaucoup d'ampère. Pendant environ 30 secondes à une minute les ampères montent encore, alors que le voltage baisse légèrement, c'est alors (autour des 65 degrés ) que commence "l'inversion " et des les vibrations et grondements se font sentir, qui s'amplifient, et les ampères descendent rapidement et le voltage remonte. Puis le bruit redescend lentement au fur et à mesure que la température monte , et de 91 jusque vers 97 degrés oû la vapeur commence à sortir et il n'y a quasi plus de bruit, les ampères sont tout petits (par exemple si j'ai commencé à 4 A à la fin on aura peut être plus que 0.6 A , ça dépend beaucoup du molage de l’électrolyte ) et le voltage est bien 3 à 4 volts au dessus du voltage initial. Donc départ à froid = big prudence Un autre exemple c'est quand j'ai fait chauffer la sauce avec le variac à 220 , avec le sinus semi rectifié (une diode à la place du pont et pas de condo de lissage ). J'ai été vraiment impressionné par les coups de plasma très violents de couleur vert-bleu et surtout les vibrations, je devais repousser le réacteur qui partait presque en ballade. Et en approchant de ébullition , plus rien tout se calme, et je n'avais presque plus de plasma si ce n'est les courtes rafales de burst de plasma. Donc cette électrolyse très asymétrique (grande anode et petite cathode ) nous réserve bien des surprises. Mais ça ne m'étonne qu'à moitié, car pour du COP surunitaire il doit se passer des choses peu conventionnelles la dedans. J'ai commandé 10 IRFP 460, ( c'est du lourd et c'est bonbon ). mais il faudra peut être même paralléliser. J'ai pensé que peut être ton système à triac (variateur d'aspirateur )pourrait suffire pour faire monter la température à l’électrolyse avec 80 à 100 volts sans passer par le 555, et ensuite à ébullition , commuter sur le 220 direct et le 555 à tout petit duty(sans variac ) et ensuite passer aux choses sérieuses et ouvrir le duty. Qu'en penses-tu ? Voila Laurent |
|
Ecrit le: Vendredi 15 Novembre 2013 à 15h52
|
|
|
Expert(e) ![]() ![]() ![]() ![]() ![]() ![]() Groupe: Membres Messages: 502 Membre n°: 10213 Inscrit le: 25/11/2012 |
Un circuit secondaire pourrait s'occuper du chauffage (interrupteur ou relais+ grosse resistance), puis on bascule sur le mosfet. La résistance de l'électrolyte remplace le thermoplongeur.
|
|
Ecrit le: Vendredi 15 Novembre 2013 à 18h44
|
|||
|
Expert(e) ![]() ![]() ![]() ![]() ![]() ![]() Groupe: Membres Messages: 323 Membre n°: 10284 Inscrit le: 02/02/2013 |
Oui mais s il etait a fond , ya plus de bobine du tout , si tu regarde le schemas d un autotransformateur : ![]() Quand tu commence doucement il y a bien une bobine en serie , a fond elle se retrouve en parrallelle . Donc pour proteger le Mosfet , une bobine serie à la place du variac peut etre ... Si c est juste une question de rechauffer la sauce , ya la solution des deux cuilleres branchées sur le 220 Ca chauffe tres vite et c est encore moins de mise en oeuvre que mon system a triac ... SG |
||
|
Ecrit le: Vendredi 15 Novembre 2013 à 22h52
|
|
|
Expert(e) ![]() ![]() ![]() ![]() ![]() ![]() Groupe: Membres Messages: 388 Membre n°: 10198 Inscrit le: 28/10/2012 |
Salut Sacregraal
yes rien à dire tu as raison pour le variac. Donc il faut qu'on protège nos chères (au sens propre et figuré ) Miss Mosfette, Elles aiment les bains à bonne températures, et quand l'eau est trop froide elles peuvent péter un plomb, et carrément, sans nous demander notre avis , sur un coups de tête, juste comme ça, jouer les divas et se suicider, , en nous laissant totalement pantois et presque coupables de leur mort. (et comme dirait Bedos toutes des sa..pes) Bon bin vu la situation, c'est à nous "comme d'hab " de les soigner ces Miss Mosfette, et faut trouver des solutions car ces charmantes , hormis leur sensibilité exacerbée , sont totalement indispensables et elle le savent (re Bedos ) Peut être que leur amener quelques compagnes , pour quelles puissent causer ensemble afin que pendant ce temps nous puissions diviser pour mieux régner est une solution. Sinon chers amis , faites bruler du bois sous les chaudrons et verser l’eau chaude délicatement dans le bain de ces dames et avec le sourire SVP Youp je sors Laurent |
|
Ecrit le: Vendredi 15 Novembre 2013 à 23h02
|
|
![]() Expert(e) ![]() ![]() ![]() ![]() ![]() ![]() Groupe: Membres Messages: 3939 Membre n°: 10047 Inscrit le: 07/11/2011 |
Mdr, de l'humour et que la recherche demeure
-------------------- « No matter where you are, Look for the brightest star, Believe it is true, My soul is smiling at you", FastWalkers
|
|
Ecrit le: Vendredi 15 Novembre 2013 à 23h42
|
|
![]() Passionné(e) ![]() ![]() ![]() ![]() ![]() Groupe: Membres Messages: 43 Membre n°: 10204 Inscrit le: 06/11/2012 |
Au passage je confirme que les ventirad de CPU sont très efficaces sur les MOSFETs, je m'en sers depuis le début sur mes lifters, et ils ne claquent jamais à cause de surchauge et seulement lors de pics de courant intense.
|
|
Ecrit le: Samedi 16 Novembre 2013 à 05h39
|
|
|
Très intéressé(e) ![]() ![]() ![]() ![]() Groupe: Membres Messages: 35 Membre n°: 10178 Inscrit le: 07/10/2012 |
Wow ca bouge ici
Voici une illustration vite fait du thermos qu'un pote mécano et moi sommes entrain de construire ca pourrait donné des idées. ![]() a note que tous les senseurs sont relier au shield arduino . Le refroidissement liquide servira plusieurs objectifs, condensateur, refroidissement électronique, accumulation de la chaleur pour un éventuel bouclage sterling. |
|
Ecrit le: Dimanche 17 Novembre 2013 à 17h14
|
|
|
Expert(e) ![]() ![]() ![]() ![]() ![]() ![]() Groupe: Membres Messages: 388 Membre n°: 10198 Inscrit le: 28/10/2012 |
Salut Kovu
super , je me réjouis de voir ça. Pour moi , j'avance très bien J'ai refais 2 tests 1- Toujours mon micro réacteur de 150 ml et une cathode neuve de 1 cm Par contre j'ai abaissé la concentration molaire du K2CO3 à 0.03 moles. Et voila j'ai obtenu une vapeur satisfaisante vers 11 % de duty et 213 Hz. J'ai obtenu un COP de 5.2 au début (les 20 premières minutes )et un peu moins COP 5.05 sur les 20 minutes suivantes . La gaine en téflon a bougé un peu et la longueur mouillée de la cathode n'était que de 0.8 cm à la fin de l'exp. Mais bon un très bon résultat et Miss Mosfet n'a pas dépassé 42 degré pendant l'opération. voici une petite vidéo du setup pendant cette expérience http://youtu.be/rhNN_unP9Z0 2- Je m'y recolle et cette fois je fixe mieux la gaine téflon et je décide de monter le variac au taquet , soit 250 volt indiqué sur le variac et 350 sur le condo de lissage. La jolie vapeur c'est vers 7.7 % de duty et 220 Hz. L'eau bouille avec 2.25 watts Et j'ai laissé tourné le bidule 1 heure Pendant ce temps , j'ai évaporé 29.2 grammes d'eau soit 65992 joules, et j'ai consommé un voltage moyen de 14.6 volts avec 0.155 A soit 2.26 watts soit sur 3600 secondes donc 8147joules soit COP 8.1 La cathode est tip top et la gaine téflon n'a pas bougé Miss Mosfette était stabilisée autour des 53 degrés. Not so bad Donc il semble qu'en montant le voltage DC et en le hachant serré, ça améliore le COP très nettement. Voila, on attend les réplicateurs Laurent |
|
Très intéressé(e) ![]() ![]() ![]() ![]() Groupe: Membres Messages: 35 Membre n°: 10178 Inscrit le: 07/10/2012 |
Ca ce une excellente nouvelle . Il me semble que le secret est découvert. On se dépêche
|
|
Ecrit le: Dimanche 17 Novembre 2013 à 23h02
|
|
|
Expert(e) ![]() ![]() ![]() ![]() ![]() ![]() Groupe: Membres Messages: 502 Membre n°: 10213 Inscrit le: 25/11/2012 |
De plus en plus impressionnant. C'est vrai que les plasmas se forment le plus souvent à haut voltage.
Un transfo de micro onde (environ 1000 a 1500V) en plus dans le circuit serait une option a étudier. Les 350v aux bornes du condensateur dépendent-ils de la valeur du condo? |
|
Ecrit le: Dimanche 17 Novembre 2013 à 23h10
|
|||
![]() Administrateur ![]() ![]() ![]() ![]() ![]() ![]() Groupe: Administrateurs Messages: 5756 Membre n°: 1 Inscrit le: 04/08/2002 |
Félicitations pour tes excellents résultats woopy. Tu as tenu bon sur ce sujet depuis des mois et des mois, la persévérance du vrai chercheur et là tu as la récompense du vrai chercheur, qui trouve ce qu'il a vraiment creusé fort et loin. Bravo encore!! Encore une expérience surunitaire à porter à l'actif des VRAIS (car les fake on en est rempli de toutes parts. ici un ilot de vérité à opposer aux grands détracteurs qui se font appeler physicien je sais tout et qui n'ont pas compris que la science c'est al recherche du dépassement des limites existantes. Le vrai chercheur aujourd'hui n'est pas celui qui est payé pour cela et bardé de diplômes dans son labo avec publi à la clef dans des revues à fort Impact factor mais celui comme toi et d'autres qui persévèrent là où on leur dit de ne pas aller, car ils font fi des opinions pour s'occuper des faits, guidés par leur intuition pour suivre la piste. Merci pour ce fil que tu as aidé à remplir petit à petit et que je suis sûr que tu vas encore remplir beaucoup! -------------------- "L’homme sage n’est pas comme un vase ou un instrument qui n’a qu’un usage ; il est apte à tout."
"Appliquez-vous à garder en toute chose le juste milieu." Confucius |
||
Pages: (38) « Première ... 17 18 [19] 20 21 ... Dernière » |
![]() ![]() ![]() |