
| chercheursduvrai.fr |
Aide
Recherche
Membres
Calendrier
|
| Bienvenue invité ( Connexion (Log In) | Inscription (Register) ) | Recevoir à nouveau l'email de validation |

To view this board in english, you must be registered.| Pages: (302) « Première ... 21 22 [23] 24 25 ... Dernière » ( Aller vers premier message non lu ) | ![]() ![]() ![]() |
|
Ecrit le: Vendredi 22 Mars 2013 à 23h55
|
|
![]() Expert(e) ![]() ![]() ![]() ![]() ![]() ![]() Groupe: Membres Messages: 4296 Membre n°: 276 Inscrit le: 11/06/2007 |
Et ça, est ce possible ?
http://www.youtube.com/watch?v=sTb5q9o8F8c...=1&feature=plcp Ce message a été modifié par Chercheur le Samedi 23 Mars 2013 à 07h55 -------------------- Peuple de France, tranche dans le lard en sachant faire une addition des voix Vote à 100% pour Mélenchon, le seul qui parle de paix et de partage des richesses |
|
Ecrit le: Samedi 23 Mars 2013 à 09h15
|
|
![]() Expert(e) ![]() ![]() ![]() ![]() ![]() ![]() Groupe: Membres Messages: 4296 Membre n°: 276 Inscrit le: 11/06/2007 |
Merci LightInWay pour ces infos
Concernant la vidéo ci-dessus "MAGNETIC LINES ENERGY" Quelqu'un a t'il une idée du type générateur à l'entrée du tore ? Il semble fonctionner à fréquence élevée (si ce n'est pas un fake (faux)), vu le nombre de spires entourant le tore !! (est ce une tension carrée pulsée, ou autre ?) J'aimerais bien faire une réplique de ce petit système sympa .. -------------------- Peuple de France, tranche dans le lard en sachant faire une addition des voix Vote à 100% pour Mélenchon, le seul qui parle de paix et de partage des richesses |
|
Ecrit le: Samedi 23 Mars 2013 à 09h51
|
|
|
Expert(e) ![]() ![]() ![]() ![]() ![]() ![]() Groupe: Membres Messages: 114 Membre n°: 10231 Inscrit le: 21/12/2012 |
Salut,
Oui Surnaturel, les photos et films sont truqués. Effacer un nombril avec un logiciel de post-processing ça se fait les doigts dans le nez. Cela fait plus d'une décennie que l'on efface les rides des chanteuses ou actrices trop vieilles (qui ont plus de 16 ans Aujourd'hui on peut manipuler les images fixes ou animées dans tous les sens sans que cela soit détectable (si l'on est un peu doué). Donc, les images ne peuvent plus être considérées comme éléments de preuve ou d'information. |
|
Ecrit le: Samedi 23 Mars 2013 à 11h20
|
|
|
Expert(e) ![]() ![]() ![]() ![]() ![]() ![]() Groupe: Membres Messages: 5107 Membre n°: 199 Inscrit le: 23/02/2007 |
Comme dit dans l'article....qu'elle intérêt de faire cela???
Pourquoi pas mettre une bouche à la place du nombril ou autre truc tordus le son du bingbang htt://lesmoutonsenrages.fr/ (on dirait un avion qui passe) |
|
Ecrit le: Samedi 23 Mars 2013 à 11h43
|
|
|
Expert(e) ![]() ![]() ![]() ![]() ![]() ![]() Groupe: Membres Messages: 114 Membre n°: 10231 Inscrit le: 21/12/2012 |
![]() Voici une photo de l'actrice avec son nombril Le but était peut-être d'effacer quelques bourrelets disgracieux, si le graphiste chargé du taf n'a pas voulu s'emmerder il a gommé "large " et le nombril a été effacé via le logiciel. Autre hypothèse, le film étant très " compressé ", un paté de pixel peut masquer le nombril. Sinon l'effaçage du nombril donne un piti effet surnaturel avec capacités augmentées (comme dans la série kyle xy) qui a son charme |
LightInWay |
Ecrit le: Samedi 23 Mars 2013 à 13h12
|
||
|
Unregistered |
On ne sait pas ce qu'il fait dans son montage, mais à priori c'est un simple transformateur avec primaire d'un côté et secondaire de l'autre. La position des aimants mis sur la ferrite en répulsion ou attraction provoque le blocage de la circulation des flux magnétiques du primaire du transfo vers le secondaire; probablement en provoquant une saturation du coeur par la répulsion (les lignes magnétiques occupent tout le volume de la ferrite). Mais bon je ne vois rien d'exceptionnel dans ce montage. |
||
|
|
|
Ecrit le: Samedi 23 Mars 2013 à 13h33
|
|||||
![]() Expert(e) ![]() ![]() ![]() ![]() ![]() ![]() Groupe: Membres Messages: 4296 Membre n°: 276 Inscrit le: 11/06/2007 |
Merci LightInWay Oui je m'en doutais.. Je vais néanmoins essayer ce truc pour en avoir le coeur net. On dirait un MEG dans lequel les bobines de commande (basculement des flux) ont été remplacées par des aimants permanents. L'avantage de cette configuration est que les aimants permanents ne sont pas dans le circuit magnétique et que ce dernier conserve ainsi une réluctance faible. (sauf à saturation) Si ça débouche sur un géné sur unitaire statique, par apport de flux magnetique des aimants exterieurs au circuit magnetique, ça sera bien sympa !! En plus, c'est étonnament simple .. -------------------- Peuple de France, tranche dans le lard en sachant faire une addition des voix Vote à 100% pour Mélenchon, le seul qui parle de paix et de partage des richesses |
||||
|
Ecrit le: Samedi 23 Mars 2013 à 23h06
|
|
![]() Expert(e) ![]() ![]() ![]() ![]() ![]() ![]() Groupe: Membres Messages: 4296 Membre n°: 276 Inscrit le: 11/06/2007 |
Bon j'ai fait la manip !!
C'est du pipeau, les aimants permanents n'ont aucune influence sur quoique ce soit dans ce montage.. Dommage !! Un rêve passa Fions nous plutôt à nos gouttes de raisonnement propre dans l'océan de tricheurs !! ![]() -------------------- Peuple de France, tranche dans le lard en sachant faire une addition des voix Vote à 100% pour Mélenchon, le seul qui parle de paix et de partage des richesses |
|
Ecrit le: Dimanche 24 Mars 2013 à 12h48
|
|||
![]() Expert(e) ![]() ![]() ![]() ![]() ![]() ![]() Groupe: Membres Messages: 2064 Membre n°: 275 Inscrit le: 11/06/2007 |
Qu'est ce donc cette explication d'une force due à une résistance de 600 Ohms, qui ferait basculer une armoire, et semer la désolation... http://fr.news.yahoo.com/france-loz%C3%A8r...-114832419.html EDIT à Amateur/ "poltergeists", c'est évidemment l'explication habituelle, et surement la plus vraie, mais mon incomprréhension est relative à l'autre explication "pseudo scientifique" des gendarmes, qui expliquerait la chose, et dont je n'entrave rien du tout, ni le sens, ni même le bien fondé. Etonnant cette langue de bois (ou noyage de poisson) venant de la gendarmerie !
|
||
|
Ecrit le: Dimanche 24 Mars 2013 à 14h05
|
|||
![]() Expert(e) ![]() ![]() ![]() ![]() ![]() ![]() Groupe: Membres Messages: 4296 Membre n°: 276 Inscrit le: 11/06/2007 |
Il y a de nombreuses enquêtes de gendarmeries sur les poltergeists.. Un des points communs à ces enquêtes est la presence d'un adolescent sur les lieux. Explication.. La puberté et la croissance des organes de reproduction et notamment des cellules haploîdes crèent un pont entre le monde des vivants et des morts !! -------------------- Peuple de France, tranche dans le lard en sachant faire une addition des voix Vote à 100% pour Mélenchon, le seul qui parle de paix et de partage des richesses |
||
LightInWay |
Ecrit le: Dimanche 24 Mars 2013 à 15h12
|
|
Unregistered |
Une réponse totalement débile en effet; pour faire croire au citoyen que c'est réglé car ils n'ont rien compris. Le même écran de fumée classique.
|
|
|
|
Ecrit le: Dimanche 24 Mars 2013 à 16h48
|
|||
![]() Expert(e) ![]() ![]() ![]() ![]() ![]() ![]() Groupe: Membres Messages: 4296 Membre n°: 276 Inscrit le: 11/06/2007 |
Le maire et le gendarme confondent sans doute un filament électrique ou une étincelle avec la foudre !! Rires !! On est pas gâté en France, par rapport aux pays d'Amérique latine où ils parlent des ovnis ou d'autres phénomènes curieux au journal télévisé de midi ou du soir !! -------------------- Peuple de France, tranche dans le lard en sachant faire une addition des voix Vote à 100% pour Mélenchon, le seul qui parle de paix et de partage des richesses |
||
|
Ecrit le: Dimanche 24 Mars 2013 à 20h06
|
|
![]() Expert(e) ![]() ![]() ![]() ![]() ![]() ![]() Groupe: Membres Messages: 361 Membre n°: 10190 Inscrit le: 22/10/2012 |
L'article n'est pas très précis, mais il y a déjà eu des études sur des "forces souterraines" capables de produire des phénomènes étranges en surface. L’intérieur de la terre est complexe.
Notamment, il y a un courant ufologique qui tend à interpréter les OVNI de cette façon. C'est peut-être une piste intéressante, voir même en relation avec certaines des expérience produite ici. |
|
Ecrit le: Lundi 25 Mars 2013 à 23h49
|
|
![]() Assez intéressé(e) ![]() ![]() ![]() Groupe: Membres Messages: 18 Membre n°: 10207 Inscrit le: 09/11/2012 |
un lien plus précis pour ce cas :
le parisien |
|
Ecrit le: Mardi 26 Mars 2013 à 10h02
|
|||
![]() Expert(e) ![]() ![]() ![]() ![]() ![]() ![]() Groupe: Membres Messages: 4296 Membre n°: 276 Inscrit le: 11/06/2007 |
Bin vu qu'ils (les officiels) s'identifient à des corps mûs par des impulsions électrochimiques hasardeuses, parcourant les synapses de leurs neurones, il va falloir patienter plusieurs siècles avant que la lumière de la connaissance éclaire les âmes égarées !! -------------------- Peuple de France, tranche dans le lard en sachant faire une addition des voix Vote à 100% pour Mélenchon, le seul qui parle de paix et de partage des richesses |
||
|
Ecrit le: Mardi 26 Mars 2013 à 21h11
|
|
|
Expert(e) ![]() ![]() ![]() ![]() ![]() ![]() Groupe: Membres Messages: 5107 Membre n°: 199 Inscrit le: 23/02/2007 |
Des aliens qui surveillent Obama est-ce possible? bigbrowser.blog.lemonde.fr/
|
|
Ecrit le: Mercredi 27 Mars 2013 à 15h11
|
|
|
Passionné(e) ![]() ![]() ![]() ![]() ![]() Groupe: Bannis Messages: 54 Membre n°: 10171 Inscrit le: 30/09/2012 |
Salut à tous.
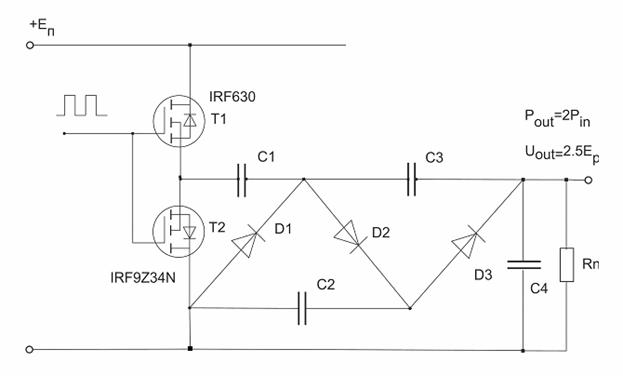
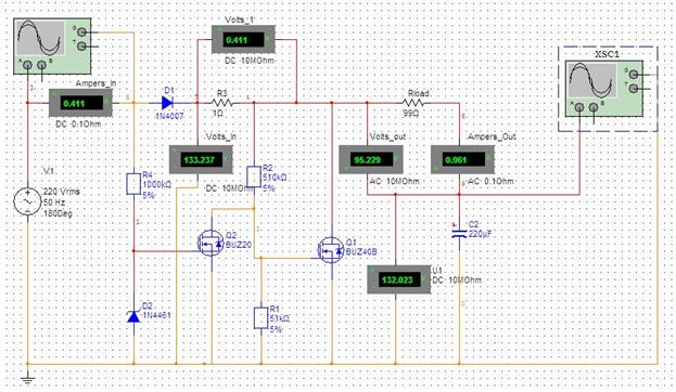
J'ai trouvé ca : ![]() ici : en fin de page... http://translate.googleusercontent.com/tra...tiPcpxZcuDHBLFw quote traduit par google : Bonjour George Pavlovitch. Je veux discuter avec vous superdvoyki transformateur circuit. Je crois qu'il peut servir d'élément de base pour la construction d'alimentation puissance jusqu'à 10 kW. Comme je l'ai utiliser une paire de clés de transistors MOS complémentaires relié à un circuit émetteur-suiveur .. Scheme est donnée en annexe. Au lieu de cela transformateur - multiplicateur de tension à 3. - Fréquence d'entrée 20 kHz. Toutes les diodes 1N5817 - type Schottky. Schéma déjà soudée et aujourd'hui - demain prévoit de tester avec une tension de 12V. Regards, Yuri. Suite de Août 28, 2012 Bonjour, George P.. Ainsi, le modèle de consommation de puissance Pi = 66.8W crée des charges de puissance Pb + Po = + 69.89 = 13.25W 83.14W. Projets d'efficacité 83W/67W = * 100% = 123%. Option 2 1 ohm et 99 ohm. Le courant d'entrée (Ii) - 0,411 A. Tension d'entrée (Ui) - 133.23V. La tension sur la première charge (1 ohm) Ub - 0.411V Le courant dans la première charge - 0.411A La tension sur la deuxième charge (99 ohms) Uo - 95.229V Le courant dans la seconde charge (99 ohms) Io - 0.961A La tension du condensateur Uc - 132V. Puissance Pi, modèle de consommation: Pi = Ui * Ii = 133.23V * 0.411A = 54.75W. Puissance Pb, sélectionne la première charge de 1 ohm: Pb = Ub * Ib = 0,411 * 0,411 = 0.16W. Puissance vsdelyaemaya Po seconde 99 ohms: Po = Uo * Io = 95.229 * 0.961 = 91.5W. La dissipation de puissance Pt sur les transistors de commutation sont négligés. Ainsi, la puissance active consommée par le système de Pi = puissance absorbée 55W crée Pb + Pt + Po = 0,41 +0,5 + 91,5 = 92W. Projets d'efficacité 92/55*100% = 167%. Conclusions: 1) Même le "burzhuinskie" émulateur montre qu'il est théoriquement possible d'obtenir plus de puissance active de la charge. 2) Les projets d'efficacité réels ne dépassent pas 200%. Par conséquent, ce régime que j'appellerais "SUBDVOYKOY." 3) Toutes les données utiles à la nécessité de se concentrer sur en série avec le condensateur de sortie. 4) Du point de vue de l'ingénierie électrique classique disposer des éléments suivants: Ui * Ii * dt < Ii * R * Rdt + CU * U / 2 dt> 3RC C.-à-l'alimentation (IU * Ii * dt) sur le transfert de charge dans le circuit dans un temps dt est inférieure à l'énergie thermique (Ii * R * Rdt) réparties entre une charge résistive R de la dt même temps, plus l'énergie (CU * U / 2), a accumulé un réflexe condensateur C. Ceci est totalement contraire à la loi notoire de conservation de l'énergie selon laquelle il devrait être: UI * Ii * dt = Ii * R * Rdt + CU * U / 2 Donc, de mon point de vue, il existe dans la nature "effet Perveeva" confirmée expérimentalement. Ce que vous et félicitations. Regards, Yuri. Je remercie publiquement le Jury pour le dur travail sur l'analyse du comportement du système à travers le programme SUPERDVOYKI "Multisim." Les résultats ne sont pas contraires à la théorie superdvoyki. Cela signifie que la théorie superdvoyki ouvre vraiment la porte du Conseil de l'Europe, ce qui est caché dans une composante de champ électrique possible du vide. Personnellement, je également mené des expériences pratiques sans prétention purement qualitatifs et superdvoykoy. Et mes résultats aussi ne pas en désaccord avec la théorie. En termes philosophiques, cela signifie que l'espace nous donne une bonne (!) Lors de l'introduction à grande échelle des CE dans la vie. Nous donne le feu vert à l'énergie d'espace libre - ce qu'on appelle Zéro énergie. Les captures d'écran ci-dessous illustrent le contenu de la lettre. ![]() ![]() voila.... redit moi ce que vous en pensez et si ca vaux l peine de s'y pencher expérimentalement... au vu des composants impliqué : le teste est vite fait... merci |
|
Ecrit le: Mercredi 27 Mars 2013 à 17h47
|
|
![]() Expert(e) ![]() ![]() ![]() ![]() ![]() ![]() Groupe: Membres Messages: 278 Membre n°: 10279 Inscrit le: 27/01/2013 |
Je vois pas bien l'intérêt de ce montage:
En entrée 220V x 0,411A = 90W Sur la charge: 95V x 95V / 99 ohms = 91W Mais comme la forme du signal n'est pas un sinus la simulation est fausse. J'ai reproduit le montage et j'ai la même sur unité apparente: |
|
Ecrit le: Mercredi 27 Mars 2013 à 18h51
|
|
|
Très intéressé(e) ![]() ![]() ![]() ![]() Groupe: Membres Messages: 29 Membre n°: 10189 Inscrit le: 21/10/2012 |
Bonjour,
La tu est en présence d'une cascade de COCKROFT-WALTON ,élévation de tension alternative en tension continue. voir lien pour plus d'info .Cockroft Walton Electron-Libre. |
|
Ecrit le: Mercredi 27 Mars 2013 à 20h11
|
|
|
Passionné(e) ![]() ![]() ![]() ![]() ![]() Groupe: Bannis Messages: 54 Membre n°: 10171 Inscrit le: 30/09/2012 |
merci
|
|
Ecrit le: Jeudi 28 Mars 2013 à 00h11
|
|
|
Expert(e) ![]() ![]() ![]() ![]() ![]() ![]() Groupe: Bannis Messages: 287 Membre n°: 10252 Inscrit le: 05/01/2013 |
Je confirme ce que dit Electron-libre, pour ceux qui font du dépannage tv, dans les anciens tv couleur, le tripleur THT est un bon exemple de cascade de COCKROFT-WALTON
|
|
Ecrit le: Jeudi 28 Mars 2013 à 03h05
|
|
|
Passionné(e) ![]() ![]() ![]() ![]() ![]() Groupe: Bannis Messages: 54 Membre n°: 10171 Inscrit le: 30/09/2012 |
|
|
Ecrit le: Jeudi 28 Mars 2013 à 03h11
|
|
|
Passionné(e) ![]() ![]() ![]() ![]() ![]() Groupe: Bannis Messages: 54 Membre n°: 10171 Inscrit le: 30/09/2012 |
|
|
Ecrit le: Jeudi 28 Mars 2013 à 03h14
|
|
|
Passionné(e) ![]() ![]() ![]() ![]() ![]() Groupe: Bannis Messages: 54 Membre n°: 10171 Inscrit le: 30/09/2012 |
|
|
Ecrit le: Vendredi 29 Mars 2013 à 14h13
|
|
|
Passionné(e) ![]() ![]() ![]() ![]() ![]() Groupe: Bannis Messages: 54 Membre n°: 10171 Inscrit le: 30/09/2012 |
PERSONNE ne devrait rater cette vidéo :
l'induction des charges diélectriques peut se faire en chargeant un neutre avec un positif SANS échange de charge doit par induction... Puis par une mise à la terre on re-neutralise le de-neutralisé SANS échange de charge entre l'inducteur et l'induit... alors en enlevant la masse puis l'inducteur : on a un résultat dépassant la thermodynamique ! on peut répéter cela infiniment ! Cordialement, Sébastien |
|
Ecrit le: Vendredi 29 Mars 2013 à 16h23
|
|
![]() Expert(e) ![]() ![]() ![]() ![]() ![]() ![]() Groupe: Membres Messages: 4296 Membre n°: 276 Inscrit le: 11/06/2007 |
Hello Sebastien
Très intéressant.. Cogitons cela pour en faire une machine à pomper les électrons de la terre et transformer le résultat en énergie libre !! -------------------- Peuple de France, tranche dans le lard en sachant faire une addition des voix Vote à 100% pour Mélenchon, le seul qui parle de paix et de partage des richesses |
|
Ecrit le: Dimanche 31 Mars 2013 à 13h30
|
|
|
Expert(e) ![]() ![]() ![]() ![]() ![]() ![]() Groupe: Membres Messages: 5107 Membre n°: 199 Inscrit le: 23/02/2007 |
Copié-coulé la Coré du nord s'invente des aéroglisseur;
D'après l'article les aéroglisseurs sont faut et il leur à fallut "beaucoup" de temps pour s'en apercevoir.....(j'ai pas trop compris l'intention de le faire..) bigbrowser.blog.lemonde.fr/ blogs.afp.com/ |
|
Ecrit le: Dimanche 31 Mars 2013 à 21h27
|
|
![]() Expert(e) ![]() ![]() ![]() ![]() ![]() ![]() Groupe: Membres Messages: 2064 Membre n°: 275 Inscrit le: 11/06/2007 |
L'accorderie, un système qui va plaire à Amateur
http://tempsreel.nouvelobs.com/social/2013...entraident.html http://www.accorderie.fr/ |
|
Ecrit le: Lundi 01 Avril 2013 à 07h12
|
|
![]() Expert(e) ![]() ![]() ![]() ![]() ![]() ![]() Groupe: Membres Messages: 660 Membre n°: 298 Inscrit le: 13/06/2007 |
-------------------- toutes les douleurs mentales qui proviennent de nos désirs insatisfaits et de la rencontre d objets déplaisant sont dû a
l'auto préoccupation. |
|
Ecrit le: Lundi 01 Avril 2013 à 07h38
|
|
![]() Expert(e) ![]() ![]() ![]() ![]() ![]() ![]() Groupe: Membres Messages: 660 Membre n°: 298 Inscrit le: 13/06/2007 |
deux bons liens .
http://www.youtube.com/watch?feature=playe...d&v=7KqOwJKWIAw http://www.dailymotion.com/video/xymqd7_le...rom=embediframe -------------------- toutes les douleurs mentales qui proviennent de nos désirs insatisfaits et de la rencontre d objets déplaisant sont dû a
l'auto préoccupation. |
Pages: (302) « Première ... 21 22 [23] 24 25 ... Dernière » |
![]() ![]() ![]() |